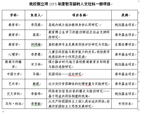
日前,教育部正式公布2015年度教育部人文社会科学研究一般项目立项结果,我校共立项9项,其中规划项目3项,青年项目4项,自筹项目1项,专项任务项目1项。
本轮教育部人文社会科学研究一般项目我校共申报31项,立项率为29%,高于全国平均立项率13.4%。其中,我校青年项目申报数占我校申报总数的58%,表明青年教师科研热情和水平在不断提升。
本次获批项目涵盖7个学科,其中,教育学3项,心理学、新闻与传播学、中国文学、艺术学、马列•科社、交叉研究各1项。从立项总数看,此次获批项目数在全省同类院校位于前列,这表明我校人文社会科学发展繁荣计划实施以来,人文社科研究基础得到夯实、研究质量持续提升、创新能力得到进一步加强。本轮教育部人文社科一般项目具体立项名单见下表:
